事前公开
事后公开
当前位置:
主页
> 事前公开
按县区、部门查询
唐县人民政府
应急管理局
财政局
发展改革和科学技术局
公安局
自然资源和规划局
交通运输局
烟草专卖局
文化和旅游局
行政审批局
教育和体育局
住房和城乡建设局
城市管理综合行政执法局
人力资源和社会保障局
生态环境局唐县分局
卫生健康局
统计局
司法局
水利局
市场监督管理局
商务局
农业农村局
民政局
消防救援大队
罗庄镇
迷城乡
南店头乡
齐家佐镇
石门乡
仁厚镇
王京镇
羊角乡
都亭乡
高昌镇
白合镇
雹水乡
北店头镇
北罗镇
长古城镇
川里镇
大洋乡
倒马关乡
黄石口镇
军城镇
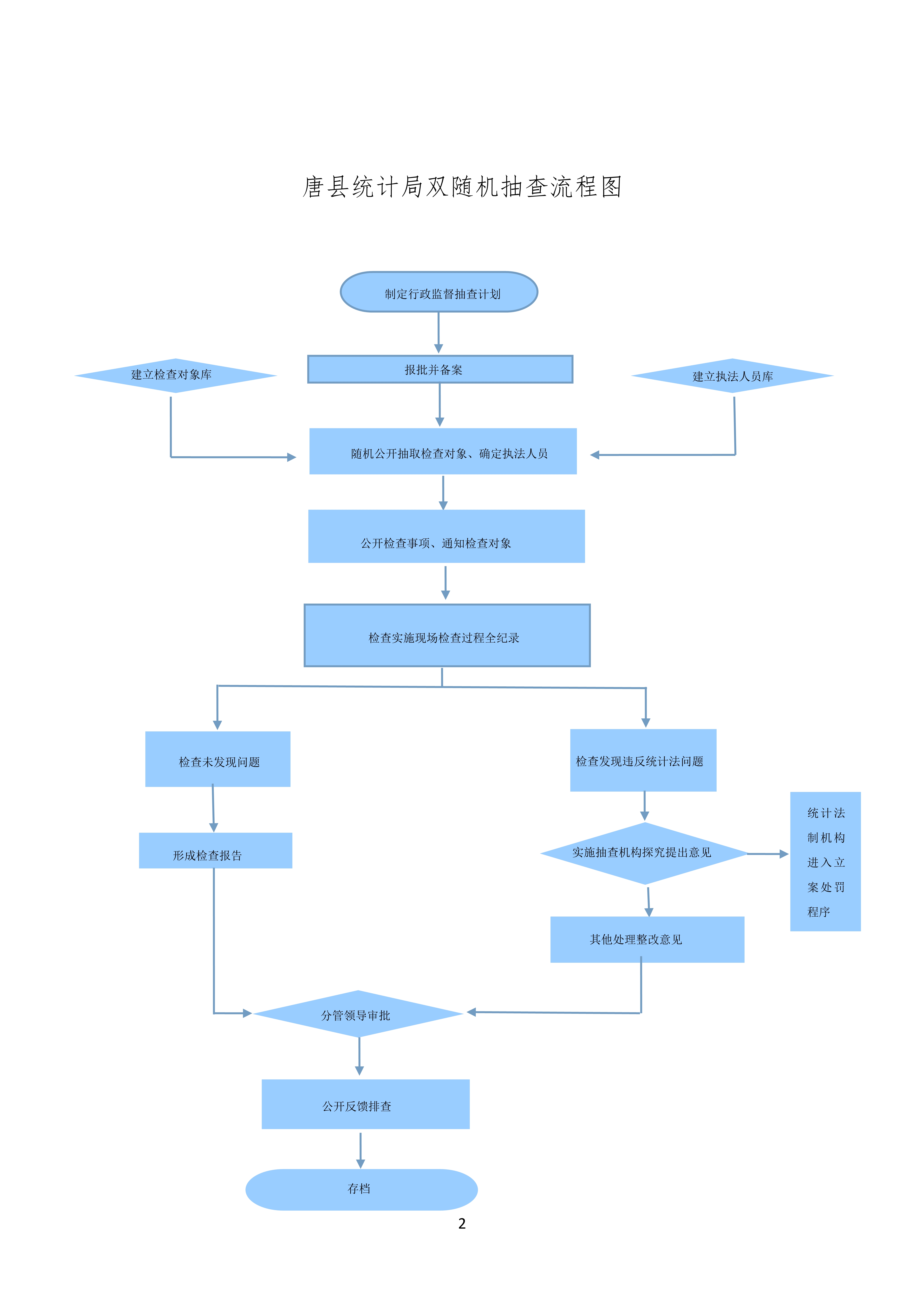
统计局 行政执法流程图(共计6个)
执法人员
执法主体
执法事项
执法流程
序号
单位名称
姓名
性别
执法证号
执法领域
执法区域
序号
执法部门
执法主体
行政许可
行政处罚
行政强制
行政征用
行政检查
序号
事项名称
实施单位
执法类别